○南部町機構集積協力金交付規則
令和4年1月4日
規則第1号
(趣旨)
第1条 この規則は、担い手への農地集積と集約化を加速し、農業の競争力強化及び生産コストの削減を図るため、農地集積・集約化対策事業実施要綱(平成26年2月6日付け25経営第3139号農林水産事務次官依命通知。以下「国実施要綱」という。)に基づき交付する国実施要綱別記2に定める機構集積協力金(以下「協力金」という。)に関し、国実施要綱に定めるもののほか、必要な事項を定めるものとする。
(定義)
第2条 この規則において使用する用語の定義は、国実施要綱において使用する用語の例による。
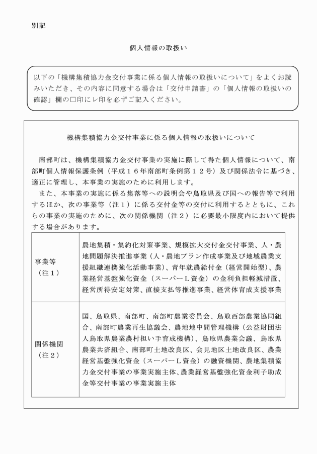
(1) 国実施要綱別記2第3の1(1)及び第3の2(1)に定める地域集積協力金の交付を受けようとする地域の代表者 地域集積協力金交付申請書(様式第1号)
(2) 国実施要綱別記2第3の1(2)及び第3の2(2)に定める集約化奨励金の交付を受けようとする地域の代表者 集約化奨励金交付申請書(様式第2号)
(関係書類の整備)
第6条 協力金の交付を受けた補助事業者は、交付金に係る事業の実施状況及びその収支について、状況を明らかにする帳簿その他関係書類を整備し、当該事業完了後10年間保管しなければならない。
(交付金の返還)
第7条 補助事業者は、国交付要綱別記2第5の3及び第6の2に規定する交付要件を満たさなくなったことが明らかとなったと町長が認めたときは、交付金を返還しなければならない。
(その他)
第8条 この規則に定めるもののほか、補助金の交付について必要な事項は、町長が別に定める。
附則
(施行期日)
1 この規則は、公布の日から施行し、令和3年度の交付金から適用する。
(経過措置)
2 この規則の施行の日前までに、国交付要綱及び南部町補助金等交付規則の規定によりなされた処分、手続その他の行為は、それぞれこの規則の相当規定によりなされたものとみなす。
(失効日)
3 この規則は、令和9年3月31日限り、その効力を失う。ただし、同日以前にこの規則の規定に基づきなされた交付決定に係る協力金の交付に係る手続に関しては、当該交付等が完了するまでの間、同日後も、なおその効力を有する。
附則(令和6年3月11日規則第4号)
この規則は、公布の日から施行する。
附則(令和6年11月25日規則第13号)
この規則は、公布の日から施行し、令和6年度の交付金から適用する。
附則(令和7年9月11日規則第24号)
この規則は、公布の日から施行し、令和7年度の交付金から適用する。
別表(第3条関係)
1 対象事業 | 2 交付対象者 | 3 交付要件 | 4 交付額 |
(1) 地域集積協力金 | 国実施要綱別記2第5の1に定める交付対象地域 | 次に掲げる事項をすべて満たすこと ア 国実施要綱別記2の第5の3の(1)に規定する要件を満たすもの イ 交付金の使途等について町長にあらかじめ協議を行っているもの ウ 地域集積協力金の課税上の取扱いについて(平成26年経営第1616号経営局農地政策課長通知)に基づき経理処理等を行うもの | 国実施要綱別記2第5の4の(2)に定める交付対象面積に、次に定める交付単価を乗じて得た額 ア 一般地域 区分1 機構の活用率が80%超 2.8万円/10a イ 中山間地域(アの地域以外) 区分1 機構の活用率が60%超80%以下 2.8万円/10a 区分2 機構の活用率が80%超 3.4万円/10a ※機構を通じた農作業委託の農地面積の交付単価については、ア及びイの交付単価に0.5を乗じた額とする。 |
(2) 集約化奨励金 | 国実施要綱別記2第6の1に定める交付対象地域 | 次に掲げる事項をすべて満たすこと ア 国実施要綱別記2第6の2の(1)に規定する要件を満たすもの イ 交付金の使途等について町長にあらかじめ協議を行っているもの ウ 地域集積協力金の課税上の取扱いについて(平成26年経営第1616号経営局農地政策課長通知)に基づき経理処理等を行うもの | 国実施要綱別記2第6の3の(2)に定める交付面積に、次に定める交付単価を乗じて得た額 区分1 国実施要綱別記2第6の2の(1)のアの(ア) 1.0万円/10a 区分2 国実施要綱別記2第6の2の(1)のアの(イ)又は(ウ) 3.0万円/10a ※機構を通じた農作業受託の農地面積については、交付単価に0.5を乗じた交付単価とする。 ※目標地図において農業を担う者が位置づけられていない農地面積については、交付単価に0.5を乗じた交付単価とする。 |






